Generating a Service Graph

This task shows you how to generate a graph of services within an Istio mesh. As part of this task, you will install the Servicegraph addon and use the web-based interface for viewing service graph of the service mesh.

The Bookinfo sample application is used as the example application throughout this task.

Before you begin

  • Install Istio in your cluster and deploy an application.

  • Install the Prometheus add-on. Directions for install of this add-on are supplied as part of the Querying Metrics Task.

    Use of the Prometheus add-on is required for the service graph.

Generating a Service Graph

  1. To view a graphical representation of your service mesh, install the Servicegraph add-on.

    In Kubernetes environments, execute the following command:

    kubectl apply -f install/kubernetes/addons/servicegraph.yaml
    
  2. Verify that the service is running in your cluster.

    In Kubernetes environments, execute the following command:

    kubectl -n istio-system get svc servicegraph
    

    The output will be similar to:

    NAME           CLUSTER-IP      EXTERNAL-IP   PORT(S)    AGE
    servicegraph   10.59.253.165   <none>        8088/TCP   30s
    
  3. Send traffic to the mesh.

    For the Bookinfo sample, visit http://$GATEWAY_URL/productpage in your web browser or issue the following command:

    curl http://$GATEWAY_URL/productpage
    

    Refresh the page a few times (or send the command a few times) to generate a small amount of traffic.

    Note: $GATEWAY_URL is the value set in the Bookinfo guide.

  4. Open the Servicegraph UI.

    In Kubernetes environments, execute the following command:

    kubectl -n istio-system port-forward $(kubectl -n istio-system get pod -l app=servicegraph -o jsonpath='{.items[0].metadata.name}') 8088:8088 &   
    

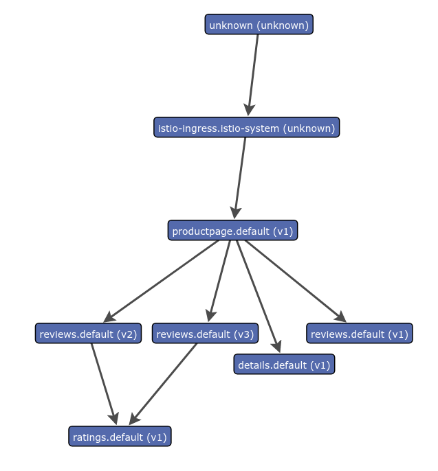
    Visit http://localhost:8088/force/forcegraph.html in your web browser. Try clicking on a service to see details on the service. Real time traffic data is shown in a panel below.

    The results will look similar to:

Example Servicegraph

  1. Experiment with Query Parameters

    Visit http://localhost:8088/force/forcegraph.html?time_horizon=15s&filter_empty=true in your web browser. Note the query parameters provided.

    filter_empty=true will only show services that are currently receiving traffic within the time horizon.

    time_horizon=15s affects the filter above, and also affects the reported traffic information when clicking on a service. The traffic information will be aggregated over the specified time horizon.

    The default behavior is to not filter empty services, and use a time horizon of 5 minutes.

About the Servicegraph Add-on

The Servicegraph service provides endpoints for generating and visualizing a graph of services within a mesh. It exposes the following endpoints:

  • /force/forcegraph.html As explored above, this is an interactive D3.js visualization.
  • /dotviz is a static Graphviz visualization.
  • /dotgraph provides a DOT serialization.
  • /d3graph provides a JSON serialization for D3 visualization.
  • /graph provides a generic JSON serialization.

All endpoints take the query parameters explored above.

The Servicegraph example is built on top of Prometheus queries and depends on the standard Istio metric configuration.

Cleanup

  • In Kubernetes environments, execute the following command to remove the Servicegraph add-on:

    kubectl delete -f install/kubernetes/addons/servicegraph.yaml
    
  • If you are not planning to explore any follow-on tasks, refer to the Bookinfo cleanup instructions to shutdown the application.